风机智能控制
产品介绍:
TRIR-C1型风机智能控制器,为满足电气控制装置(防排烟风机控制设备)集中控制而开发出的一种风机集中智能控制器,主要用于防排烟风机运行中的逻辑和操作指令运算、自动远程信号处理,接触器驱动,电流显示及负载过载保护,电压高低变化和相序保护集成,实现风机设备的远程控制和风机的群控功能的一体化新型产品,适应范围有单速风机、双速风机、星三角起动的风机控制箱(柜)中的逻辑控制。
工作特性:
- 额定工作电压: AC 380V/220V
- 工作频率: 50 Hz
- 周围介质温度不高于+40℃,不低于-5℃,24小时内平均温度不高于+35℃
- 相对湿度在+40℃时不超过50%,在+20℃允许为90%
- 海拔高度不超过2000m
- 无导电尘埃,化学腐蚀性气体及火灾、爆炸危险剧烈震动的场所
- 应在0℃~55℃温度范围内运输和存贮,在24小时内允许不超过+70℃
- 相对湿度: ≤90%
控制台截图:

面板说明:

面板LED显示说明:
左侧显示窗是4位数码管显示器窗口,可以显示实时电压值,电流值,设置页面信息,右侧的万向功能按键。
左上部为输入、功能、输出点等信号有效指示灯,当输入信号有效的情况LED点亮,故障信号撤销时灯灭。
上部为8个LED显示灯,点亮时代表相应的故障功能。
控制器面板4位LED数码管显示相应的功能或各种工作状态。
当设备启动后,运行灯闪烁。当有故障发生时,故障灯点亮,故障排除后,灯灭。
相序,电压,电流LED等指示具体故障原因。比如:相序错误,或者缺相的情况发生,相序LED会被点亮。
功能特点说明:
控制器从A、B、C任一相电源取电,当A相电源缺相时、控制器自动改用B相电源工作,当B相电源缺相时、控制器自动改用C相电源工作,三相电源任一相电源有电时控制器都可以接收和发出各种信号,以确保消防中心收到准确的信息。
端子连线图:


引脚定义:
| 引脚号 | 端子排号 | 接点描述及定义 | 备注 |
| 1 | X1-1 | 模块接地点 | |
| 2 | X1-2 | 模块接地点 | |
| 3 | X2-1 | 电源电压A相输入 | |
| 4 | X2-2 | 电源电压B相输入 | |
| 5 | X2-3 | 电源电压C相输入 | |
| 6 | X2-4 | 电源电压N相输入 | |
| 7 | X3-1 | A相电流检测信号输入 | |
| 8 | X3-2 | B相电流检测信号输入 | |
| 9 | X3-3 | C相电流检测信号输入 | |
| 10 | X3-4 | 电流检测信号公共点输入(N相) | |
| 11 | X4-1 | 风机控制干接点输出 | |
| 12 | X4-2 | ||
| 13 | X4-3 | 智能模块本身故障干接点输出 | |
| 14 | X4-4 | ||
| 15 | X4-5 | 消防联动报警输出(内部以接通N线) | |
| 16 | X4-6 | 防火阀门信号输入(内部以接通N线) | |
| 17 | X5-1 | 第2组设备故障信号干接点输出 | |
| 18 | X5-2 | ||
| 19 | X5-3 | 第2组设备启动信号干接点输出 | |
| 20 | X5-4 | ||
| 21 | X6-1 | 第1组设备故障信号干接点输出 | |
| 22 | X6-2 | ||
| 23 | X6-3 | 第1组设备启动信号干接点输出 | |
| 24 | X6-4 | ||
| 25 | X6-5 | 风机联动反馈干接点输出 | |
| 26 | X6-6 | ||
| 27 | X6-7 | 风机运行反馈干接点输出 | |
| 28 | X6-8 | ||
| 29 | X6-9 | 风机自动状态干接点输出 | |
| 30 | X6-10 | ||
| 31 | X7-1 | (+极)第1组消防中心 DC24V电平电压启、停控制输入 | |
| 32 | X7-2 | (-极)第1组消防中心 DC24V电平电压启、停控制输入 | |
| 33 | X7-3 | (-极)第1组消防中心 DC24V电平电压启、停控制输入 | |
| 34 | X7-4 | (+极)第2组消防中心 DC24V电平电压启、停控制输入 | |
| 35 | X7-5 | (+极)第3组消防中心 DC24V脉冲电压启动输入 | |
| 36 | X7-6 | (-极)第3组消防中心 DC24V脉冲电压启动输入 | |
| 37 | X7-7 | (+极)第3组消防中心 DC24V脉冲电压停止输入 | |
| 38 | X7-8 | (-极)第3组消防中心 DC24V脉冲电压停止输入 | |
| 39 | X8-1 | (-极DC12V)面板指示灯公共点输出 | |
| 40 | X8-2 | (+极DC12V)自动状态信号输出至面板指示灯 | |
| 41 | X8-3 | (+极DC12V)风机启动信号输出至面板指示灯 | |
| 42 | X8-4 | (+极DC12V)风机运行信号输出至面板指示灯 | |
| 43 | X8-5 | (+极DC12V)消防联动信号输出至面板指示灯 | |
| 44 | X8-6 | (+极DC12V)风机故障信号输出至面板指示灯 | |
| 45 | X9-1 | AC220V手/自动状态指令输入 | |
| 46 | X9-2 | AC220V风机启动反馈输入 | |
| 47 | X9-3 | AC220V消防联动指令输入 | |
| 48 | X9-4 | AC220V面板按钮停止指令输入 | |
| 49 | X9-5 | AC220V面板按钮启动指令输入 | |
| 50 | X9-6 | AC220V风机运行指令输入 | |
| 51 | X9-7 | AC220V风机模拟故障指令输入 | |
| 备注 | 内置 | 故障报警蜂鸣器 |
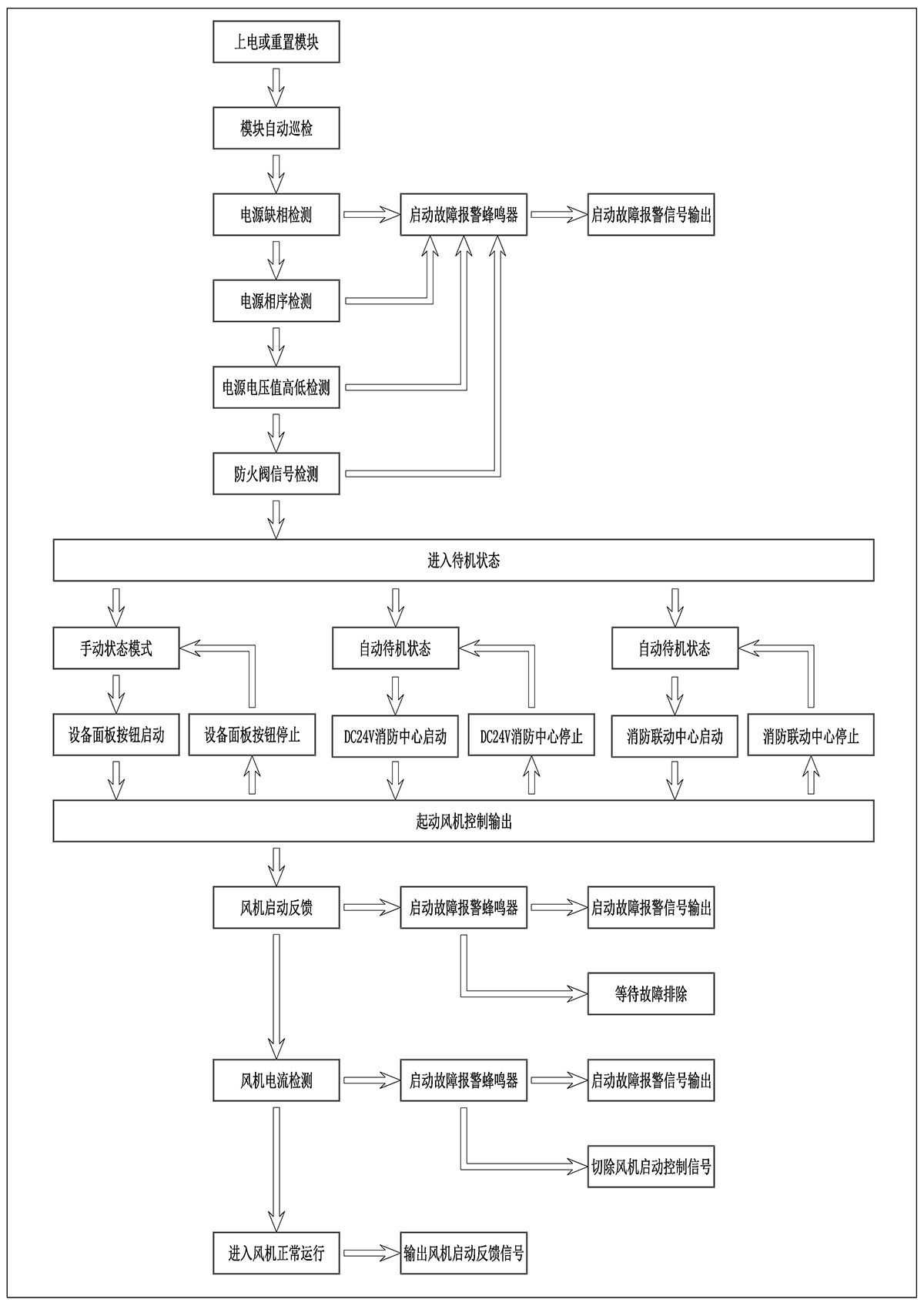
逻辑图:
